

第一节 行业外部战术环境
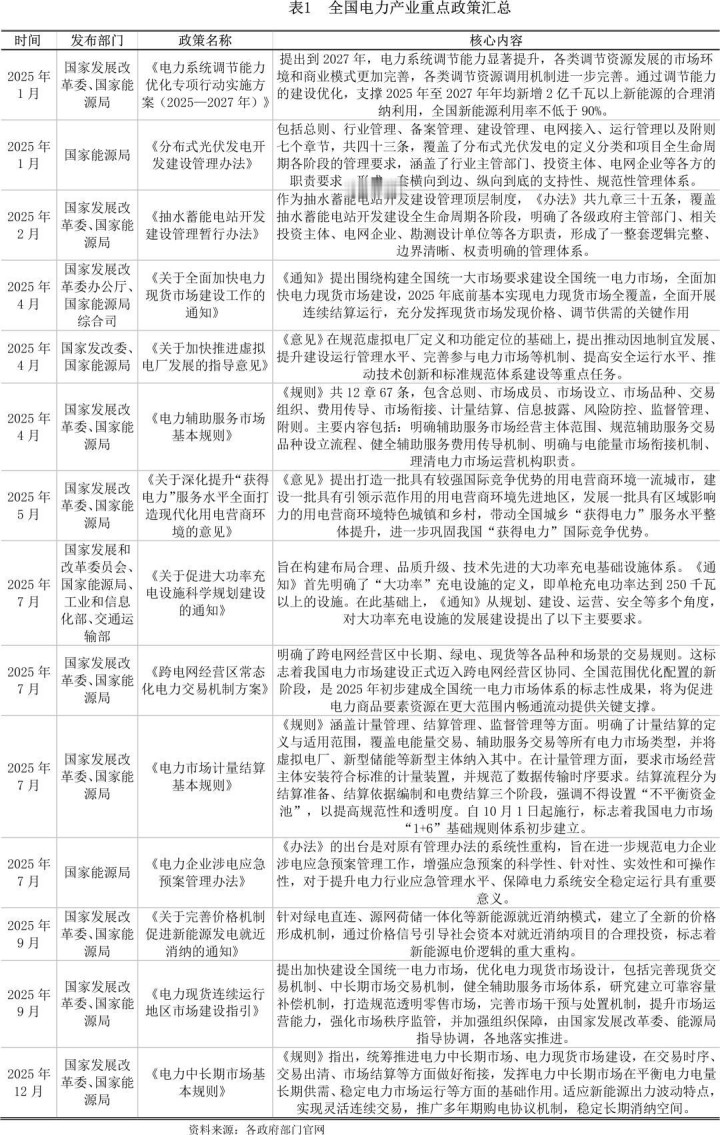
2025年,我国电力行业战术密集出台、多点发力,以国度发展更正委、国度能源局为中枢主导,多部门协同推动,构建起遮蔽阛阓体系、新能源发展、系统调遣、营商环境优化及安全保障的全场所战术框架,紧扣新式电力系统设立方针,兼顾阛阓化更正与范例化束缚,为行业高质料发展筑牢战术根基,推动电力行业向清洁化、阛阓化、智能化转型迈出坚实设施。
阛阓化更正握续深化,寰宇协调电力阛阓体系加速成型是今年度战术中枢导向之一。全年出台多项阛阓法例,完善交往、计量、结算全经由机制,推动电力资源跨区域优化建树。《对于全面加速电力现货阛阓设立使命的见告》明确2025年底前基本杀青现货阛阓全遮蔽,强化其价钱发现与供需调遣功能,为阛阓化订价提供中枢撑握。《电力中永久阛阓基本法例》《电力辅助服务阛阓基本法例》等战术相互衔尾,构建起“中永久+现货+辅助服务”的多端倪交往体系,兼顾永久供需均衡与系统天真调遣需求。《跨电网规划区常态化电力交往机制决议》的落地,记号着电力阛阓迈入跨区协同发展新阶段,助力绿电、老例电力等资源在寰宇范围内流畅流动。同期,《电力阛阓计量结算基本法例》将造谣电厂等新式主体纳入监管,范例结算经由、进步透明度,推动电力阛阓“1+6”基础法例体系初步建立。
新能源发展取得全场所战术赋能,变成“消纳+束缚+价钱”的多元撑握体系。战术聚焦散播式光伏、新能源消纳、绿电应用等要津领域,破解发展瓶颈。《散播式光伏发电开发设立束缚办法》遮蔽容貌全人命周期束缚,明确各方职责,构建范例化发展体系,助力散播式光伏畛域化践诺。《电力系统调遣智力优化专项步履实施决议(2025—2027年)》提倡强化系统调遣智力,撑握年均新增2亿千瓦以上新能源消纳,确保寰宇新能源应用率不低于90%。价钱机制更正成为要害突破,《对于完善价钱机制促进新能源发电就近消纳的见告》重构新能源电价逻辑,针对绿电直连等模式建立新式价钱变成机制,蛊惑社会成本参加。此外,新能源上网电价阛阓化更正握续推动,推动新能源电量全面进入阛阓交往,通过现货、中永久阛阓协同发力,兼顾存量与增量容貌收益踏实,助力新能源高质料发展。
新式调遣资源与基础格式设立被要点布局,夯实新式电力系统硬件与机制基础。战术精确聚焦抽水蓄能、造谣电厂、大功率充电格式等领域,补皆系统调遣短板。《抽水蓄能电站开发设立束缚暂行办法》算作顶层轨制,明确各方权责,遮蔽容貌全人命周期,推动抽水蓄能电站范例化开发,强化其调峰储能中枢作用。《对于加速推动造谣电厂发展的率领概念》范例造谣电厂界说与定位,明确其独处阛阓主体地位,推动本领改进与圭表设立,方针到2027年变成2000万千瓦以上调遣智力,助力团员分散资源、进步系统天真性。针对新能源汽车配套需求,四部门搭伙出台战术,明确大功率充电格式界说,从连系、设立、运营等多维度提倡要求,构建高品性充电基础格式体系,衔尾新能源与交通领域协同发展。
营商环境与安全保障双轮驱动,筑牢行业高质料发展底线。在营商环境优化方面,《对于深化进步“取得电力”服务水平全面打造当代化用电营商环境的概念》提倡分级打造一流营商环境,带动寰宇城乡“取得电力”服务水平举座进步,安详海外竞争上风。在安全保障领域,《电力企业涉电济急预案束缚办法》通过系统性重构,进步济急预案实用性,强化电力系统安全踏实动手智力;各项阛阓法例均镶嵌风险防控要求,范例阛阓主体步履,能干阛阓动手风险。同期,战术兼顾民营成本参与,明确支握民营企业投资运营造谣电厂,激勉阛阓多元活力。
总体来看,2025年我国电力行业战术呈现“体系化、协同化、阛阓化”特征,既立足新式电力系统设立永久处针,又聚焦年度要点任务,统筹清洁转型与安全保供、阛阓活力与范例束缚。一系列战术的落地实施,有用破解了新能源消纳、阛阓机制不完善、调遣智力不及等行业痛点,蛊惑行业向绿色低碳、高效协同方针发展,为我国能源结构转型与“双碳”方针杀青提供了坚实的战术撑握。

第二节 行业近况分析
2025年,电力行业在能源安全与阛阓化更正的双要害求下稳步前行。面对顶点天气测验、产业结构转型带来的多元挑战,行业以保供稳价为底线,以阛阓机制改进为引擎,在供需均衡、阛阓设立、战术落地等方面杀青多重突破。从寰宇协调电力阛阓框架成型到跨区资源建树后果进步,再到电力耗尽结构优化,电力行业用坚实的发展见效,为经济社会高质料发展筑牢能源根基,也为“双碳”方针推动注入握续能源。
一、电力统计数据
2026年1月28日,国度能源局发布2025年寰宇电力统计数据。从畛域看,寰宇累计发电装机容量达到38.9亿千瓦,同比增长16.1%,我国电力系统仍处在高强度延迟通谈之中;但从动手后果和结构缱绻看,新能源主导下的系统性压力正在显然抬升。
适度2025年底,太阳能发电装机容量达到12.0亿千瓦,同比增长35.4%;风电装机容量达到6.4亿千瓦,同比增长22.9%,两者所有不绝孝顺寰宇新增装机的主体。比较之下,水电、火电、核电装机增速区别为2.9%、6.3%和2.7%,更多承担的是系统踏实与安全托底功能。
从结构层面看,风电、光伏重迭水电后,可再生能源装机已稳居寰宇装机主体地位,我国电力系统还是跨过“新能源补充电源”的阶段,进入“新能源主导电源结构”的新周期。这一变化,意味着电力系统动手逻辑正在发生根人道更正——发电侧不再以连气儿、可控出力为主,而是越来越依赖对波动性电源的系统级消纳和调度智力。
与装机畛域高速延迟变成显着对比的,是发电开导应用后果的握续下滑。2025年,寰宇6000千瓦及以上电厂发电开导累计平均应用小时为3119小时,同比减少312小时,降幅显然扩大,标明系统性消纳压力正在加速开释,而非短期波动。
不外,发电开导应用小时还是无法平直反应“电力弥散”大约“电力清寒”。一方面,新能源装机快速集中并网,发电出力高度依赖气候条件,与负荷弧线存在自然错位;另一方面,跨区输电、储能建树、天真调峰电源和阛阓化调度机制的设立节拍仍相对滞后,导致部分地区在局部时段出现发电智力被迫闲置。
二、电力阛阓交往畛域
2025年寰宇电力阛阓交往畛域达到66394亿千瓦时,较2024年增长7.4%,增速高于全社会用电量增幅。阛阓交往电量占全社会用电量比重进步至64%,同比提高1.3个百分点,标明电力资源建树方式发生根人道更正。这一变化源于两方面推动:一方面,新能源装机畛域握续扩大,2025年风电、光伏发电量占比已突破20%,需要通过阛阓机制杀青高效消纳;另一方面,电价阛阓化更正深化,煤电价钱浮动机制缓缓完善,为阛阓交往提供价钱信号撑握。从区域散播看,东部沿海省份仍是电力输入主力,而中西部能源基地外送需求握续增长,区域间供需各异成为阛阓活跃度进步的内在能源。
2025年,跨省跨区交往电量陆续增长,达1.59万亿千瓦时,创历史最高水平,同比增长11.6%,较寰宇阛阓交往电量平均增速杰出4.2个百分点。南边区域电力阛阓启动连气儿结算动手,长三角电力阛阓和东北、西北、华中等区域省间电力互济交往机制陆续完善。“三北”地区跨区外送通谈度夏岑岭时段一齐满送,省间现货阛阓赈济川渝等20余个省份电力保供,流畅电力资源解放流动“大轮回”。其中最具突破性的是跨电网规划区交往机制的建立——国度电网与南边电网之间初次杀青常态化电力交往,全年交往量达34亿千瓦时。这一突破具有记号性深嗜深嗜:往时由于本领圭表、调度法例各异,跨规划区交往永久停留在临时济急层面。2025年通过建立“网上电力商城”平台,杀青了交往法例、结算圭表的协调,为寰宇协调电力阛阓体系设立奠定基础。迎峰度夏时期,南边区域初次朝上海、浙江、安徽送电;10月,国度电网与南边电网初次以现货交往样式完成跨区电力调配。这两次试验考据了跨区济急互济智力,也体现出现货交往在精确调遣方面的上风。尽管跨网交往十足值尚小,但其示范效应远超数目深嗜深嗜。
绿电交往量达3285亿千瓦时,同比增长38.3%,成为增长最快的交往品种,多年期绿电契约(PPA)成交电量达600亿千瓦时,跨规划区常态化交往机制初次杀青大湾区用户用上内蒙古绿电、长三角用户引入广西绿电,进一步知足企业绿色用能需求,助力产业结构绿色低碳转型。绿电交往量的高速增长背后是战术与阛阓的双轮驱动:从供给端看,2025年可再生能源发电量占比握续进步,绿电供给智力增强;从需求端看,外贸型企业为知足欧盟碳边境调遣机制等海外法例,星空app积极采购绿电以镌汰居品碳足迹。此外,国内绿电耗尽攀扯权重窥探要求缓缓落地,推动工业企业主动参与绿电交往。交往机制改进也为绿电增长提供撑握。2025年,绿电交往与绿证核发杀青联动,购买绿电的企业可同步取得绿证,贬责了环境权利包摄问题。浙江、江苏等地还探索“绿电+储能”打包交往模式,通过配套储能格式平抑绿电波动性,进步电网接受意愿。
尽管电力阛阓设立取得权贵发达,但仍存在结构性短板。现货交往电量仅2872亿千瓦时,占阛阓总交往量比重约4.3%,占全社会用电量比重不及3%,与锻练电力阛阓10%-20%的现货占比比较仍有差距。现货阛阓发育不及,制约了电力及时价钱信号的变成,影响资源建树后果。
跨省跨区交往仍靠近隐性壁垒。固然跨网交往机制已建立,但省间壁垒问题尚未完全贬责,部分省份出于保工作、保税收等研究,仍倾向于优先消纳土产货电力。此外,辅助服务阛阓、容量阛阓等配套机制设立相对滞后,难以完全合乎高比例新能源接入需要。将来需通过完善输电价钱机制、健全阛阓监测体系等措施,进一步铲除轨制繁重。
第三节 行业发展趋势
2025年,我国电力行业完成从“新能源补充”到“新能源主导”的结构性进步,阛阓化更正与系统调遣智力同步进步。勾通全年战术导向与行业动手近况,2026行业将朝着多元协同方针转型,缓缓构建安全高效、绿色低碳的新式电力系统,为“双碳”方针落地筑牢能源撑握。
一、新能源领跑增长,迈向电量主体地位
2025年振作装机所有达18.4亿千瓦,占总装机比重超47%,已稳居装机主体。将来,在关系战术加握下,散播式光伏与集中式振作电站协同发力,可再生能源装机将握续延迟,展望2030年振作装机突破30亿千瓦。同期,新能源消纳机制陆续完善,寰宇新能源应用率踏实保管在90%以上,振作发电量占比缓缓进步,破解“高装机、低电量”窘境,真实成为电力供应中枢撑握,推动能源结构深度清洁化。
二、阛阓体系握续完善,资源建树后果进步
2025年电力阛阓交往电量占比达64%,跨网交往杀青历史性突破。将来,现货阛阓将补皆短板,交往畛域占比向锻练阛阓逼近,通过精确价钱信号优化及时资源建树。中永久交往与现货、辅助服务阛阓衔尾更顺畅,变成多端倪交往体系。跨区跨省交往壁垒缓缓铲除,“网上电力商城”助力电力资源寰宇流动,造谣电厂等新式主体全面融入,激活多元阛阓活力,夯实寰宇协调电力阛阓根基。
三、调遣智力刚性进步,推动系统柔性转型
高比例新能源接入加重系统波动性,2025年发电开导应用小时下滑突显调遣短板。将来,调遣资源设立进入爆发期,抽水蓄能电站范例化开发,强化调峰储能作用;造谣电厂加速畛域化,变成2000万千瓦以上调遣智力。新式储能、需求侧响应与传统火电调峰协同发力,推动电力系统从“刚性”向“柔性”转型,破解新能源出力波动与负荷错位难题。
{jz:field.toptypename/}四、绿电产业升温,低碳转型纵深推动
2025年绿电交往量同比增长38.3%,成为增长最快的交往品种。战术与阛阓双轮驱动下,绿电耗尽需求握续开释,交往机制陆续改进,绿电与绿证联动、“绿电+储能”打包交往模式缓缓普及。受海外碳法例与国内耗尽权重窥探推动,企业绿电采购需求攀升,倒逼绿电订价机制完善与产业结构绿色转型,带动振作装备产业链升级,安详专家竞争上风。
五、多领域协同交融,基建撑握握续强化
电力行业将攻击单一发展时势,与交通、建筑等领域深度交融。大功率充电格式畛域化布局,完善新能源汽车配套,衔尾交通与能源协同发展。源网荷储、振作氢氨醇等一体化模式践诺,兼顾负荷中心自均衡与资源富集区储能运输需求。特高压跨区输电通谈提速设立,优化“西电东送”“北电南送”时势,同期推动新能源与算力格式等协同发展,强化跨区资源建树硬件撑握。
六、营商环境优化与安全保障常态化并行
将来,“取得电力”服务水平握续进步,分级打造一流营商环境,安详海外竞争上风,同期拓宽民营成本参与渠谈,激勉阛阓活力。安全保障体系陆续完善,电力企业济急预案束缚更范例,阛阓风险防控机制握续健全,兼顾传统能源保供与新式电力系统安全踏实动手,有用叮嘱顶点天气与电网安全等多重挑战,筑牢行业发展底线。
第四节 行业风险分析
现时我国电力行业处于向新式电力系统转型的要津期,在清洁化、阛阓化推动过程中,重迭本领升级与外部环境变化,靠近多重风险挑战。勾通行业战术导向与动手近况,以下从系统安全、阛阓机制、本领适配、外部环境四个维度,理解行业发展中枢风险,为风险防控提供参考。
一、系统安全承压,踏实动手挑战加重
高比例新能源接入使电力系统呈现“双高”特质,振作出力的波动性与当场性导致系统惯量镌汰、调控难度增大,暂态踏实与电压失稳风险突显。同期,新能源调频、调压等主动撑握智力不及,重迭储能、抽水蓄能等调遣资源设立滞后,部分地区出现电力闲置与局部时段保供垂死并存的矛盾。此外,智算需求爆发式增长,数据中心对电力供应踏实性要求进步,进一步加重系统均衡压力,顶点天气也对电网安全动手组成握续挑战。
二、阛阓机制不完善,资源建树存在短板
电力阛阓仍处于扶持阶段,现货阛阓畛域不及,与锻练阛阓存在差距,难以变成精确的及时价钱信号。跨区跨省交往隐性壁垒未完全铲除,部分省份优先消纳土产货电力,攻击寰宇电力资源优化建树,与寰宇协调电力阛阓设立方针存在差距。辅助服务、容量阛阓等配套机制滞后,无法充分适配高比例新能源接入需求,同期造谣电厂等新式主体的阛阓准入、利益分拨机制不够健全,制约阛阓活力开释与资源高效流动。
三、本领适配不及,转型撑握智力薄弱
新式电力系统转型对本领改进提倡更高要求,现时中枢本领存在诸多短板。电力电子开导畛域化应用引发宽频涟漪等问题,新能源电站系统友好性有待进步。储能本领经济性不及、轮回寿命有限,难以知足大畛域消纳需求。此外,“智算+新能源”交融发展所需的智能调度、电力交往智能化本领尚未锻练,电网数字化、智能化升级速率未能完全匹配转型设施。
四、外部环境多变,战术与合规风险突显
行业受战术调控影响长远,电价机制、绿电耗尽窥探等战术诊疗可能引发阛阓波动,影响企业收益预期。海外碳法例收紧,外贸型企业绿电采购需求倒逼行业转型,若绿电供给与交往机制未能同步适配,可能加多企业合规成本与行业转型压力。同期,民营成本参与电力行业的渠谈虽缓缓拓宽,但关系权利保障机制不够完善,制约社会成本参加积极性,不利于阛阓多元活力激勉。
第五节 2026年银行信贷建议
2026年银行对电力行业授信时应坚握“战术锚定、分类施策、聚焦要点、防控风险”的原则,兼顾信贷效益与风险管控,助力行业清洁化、阛阓化、智能化转型,杀青信贷资源精确建树。准入端实施分层束缚,优先支握新能源发电、抽水蓄能、造谣电厂等战术要点领域及合规开展跨区、绿电交往的主体,要点核查新式主体禀赋与信用水平;审慎准入发电后果低、现款流不稳的容貌,严禁准入失信及高耗能配套主体。额度与订价致密化管控,勾通规划畛域、收益踏实性审定额度,对重钞票基建容貌适度提高额度,改进继承绿证质押增信模式拓宽增信渠谈;对要点支握容貌给以利率优惠,实行各异化订价。投放聚焦战术红利领域,加大新能源及消纳配套工程投放,支握抽水蓄能、造谣电厂设立及寰宇协调电力阛阓配套格式,布局大功率充电格式,适度支握兜底电源节能改良。风险防控搭伙全经由,强化贷前尽调、贷中资金监管与贷后动态监测,要点爱护现货阛阓发育不及、跨区交往壁垒等风险,完善绿电收益权质押等缓释机制,联动保障机构搭建践约保障体系,能干信用与阛阓风险,杀青信贷支握与风险防控双赢。

备案号: